辅助生殖医疗费用纳入医保报销备受关注,群众期盼度高。2024年10月,云南省将12项治疗性辅助生殖类医疗服务项目纳入医保报销以来,已惠及19231人,减轻患者负担1543.79万元,让近2万家庭既有“好孕”又减轻负担,让群众的期盼度变为了满意度。
下面,就让小编带着大家详细了解一下云南省辅助生殖项目纳入医保报销的政策吧
一、哪些辅助生殖项目纳入医保报销
据悉,目前已将“取卵术,胚胎培养,胚胎培养—囊胚培养(加收),胚胎移植,胚胎移植—冻融胚胎(加收),组织、细胞活检(辅助生殖),人工授精,精子优选处理,取精术,取精术—显微镜下操作(加收),单精子注射,单精子注射—卵子激活(加收)”12个治疗性辅助生殖类医疗服务项目纳入基本医疗保险支付范围。
二、具体怎么报销呢
云南省医保支付范围的辅助生殖项目按乙类(部分支付)项目管理,限门诊使用,医保基金支付次数限2次/人。
参加职工生育保险的参保人,在门诊使用辅助生殖类医疗服务项目发生的费用,按规定给予最高3000元的补助,由生育保险基金支付。例如,某参保职工做“胚胎培养”等辅助生殖项目,价格是3000元,医保一次性给予3000元的补助。
参加城乡居民医保的参保人,在门诊使用辅助生殖类医疗服务项目发生的费用,不设起付线,支付比例为50%,统筹基金年度最高支付限额为1500元,由基本医疗保险基金支付。例如,某参保居民做“胚胎培养”等辅助生殖项目,价格是3000元,该参保人先行自付10%,也就是300元,剩余的2700元医保报销50%,1350元。
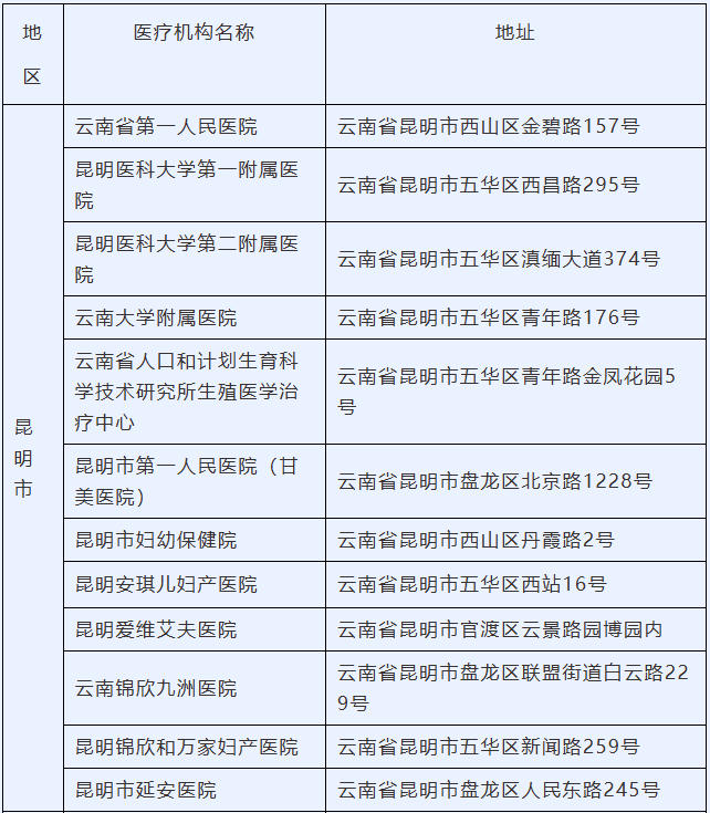
三、云南省符合条件的定点医疗机构有哪些
小编梳理了云南省的10个州(市)21家定点医疗机构的详细信息,请动动您的小手,转给有需要的朋友吧!

